- ANA SAYFA
- Engelsiz Öğrenci Temsilciliği
Gösterim: 771
Engelsiz Öğrenci Temsilciliği
Engelsiz Üniversite: Koordinatörler, Formlar, İş Akışı ve Acil Durum Rehberleri
Bu sayfa, Yönetim Bilişim Sistemleri Bölümünde engelsiz ve engelli tüm öğrencilerin akademik, sosyal ve fiziksel süreçlerde eşit erişimini desteklemek amacıyla; iletişim ağı, başvuru formları ve rehber dokümanları tek noktada sunar.
Engelsiz Üniversite Koordinatör Listesi
İletişim bilgileri kopyalanabilir; tablo filtrelenebilir.
Yönetim Bilişim Sistemleri Bölümü kapsamında; engelsiz/engelli tüm öğrencilerin eşit erişimini güçlendirmek amacıyla görev yapan koordinatörler ve bölüm temsilcisi aşağıda listelenmiştir. Akademik uyarlama, süreç danışmanlığı ve yönlendirme ihtiyaçlarında bu iletişim ağı üzerinden hızlı aksiyon alınması hedeflenir.
| Ad Soyad | Görev | E-posta | Dahili |
|---|---|---|---|
| Doç. Dr. Büşra SÜNGÜ | Koordinatör | 5002 | |
| Öğr. Gör. Ayşegül DEMİR SARIİPEK | Koordinatör Yardımcısı | 4639 | |
| Öğr. Gör. Duygu BİLGİN KAYALIK | Koordinatör Yardımcısı | 1551 | |
| Dr. Öğr. Üyesi Zeynep ÖZER | ÖSUBF Öğrenci Danışmanı | 4024 | |
| Arş. Gör. Cemal YÜKSEL | Bölüm Temsilcisi | 4006 |
Formlar
Başvuru ve uyarlama süreci dokümanları.
Engelsiz Üniversite süreçlerinde kullanılan temel formlar aşağıda listelenmiştir. Bu formlar; hizmet talebi, akademik uyarlama, partner/taahhüt süreçleri gibi başlıklarda standart ve izlenebilir bir süreç yönetimini destekler.
Mekanda Erişilebilirlik Ödülü: Turuncu Bayrak
Kurumsal görünürlük ve sürdürülebilir erişilebilirlik.
Turuncu Bayrak ve erişilebilir kampüs yaklaşımı
Üniversitemiz, Yükseköğretim Kurulunun “Engelsiz Erişim” ve “Engelsiz Eğitim” temaları kapsamında yürüttüğü değerlendirmeler sonucunda 2024 Engelsiz Üniversite Ödüllerinde Turuncu Bayrak almaya hak kazanmıştır. Bu kazanım, mekansal erişilebilirlik standartlarının süreklilik içinde izlenmesi ve iyileştirilmesi açısından kurumsal bir taahhüttür.

Politikamız
Eşit erişim, duyarlılık ve kapsayıcı kampüs yaklaşımı.
Toplumdaki her birey, yaşamının herhangi bir döneminde özel gereksinim sahibi olabilir. Bu perspektifle; farklılıkları ve erişim engelleri bulunan tüm öğrencilerimize akademik uyarlama, yönlendirme ve destek süreçlerinde çözüm odaklı bir yaklaşım benimseriz.
Değerlerimiz
Kurum kültürü ve erişilebilirlik ilkeleri.
YBS Bölümü özelinde, erişilebilirlik yalnızca fiziksel düzenlemelerle sınırlı değildir. Dijital içeriklerin okunabilirliği, ders materyallerinin erişilebilir formatlarda paylaşımı, iletişim kanallarının açık tutulması ve süreçlerin izlenebilir şekilde yönetilmesi; kapsayıcı bir akademik ekosistemin temel bileşenleridir.
Bölüme Kayıtlı Özel Gereksinimli Öğrenci Durumu
Beyan ve destek taleplerine göre güncellenir.
Bölüm kayıtlarında 2025-2026 Eğitim-Öğretim Yılı Güz yarıyılında beyan edilen ya da süreçte bu konuda destek talep eden herhangi bir özel gereksinimli öğrencimiz bulunmamaktadır. Bu bilgi, resmi kayıt ve başvuru süreçleri üzerinden güncellenir.
Engelsiz Öğrenci Bölüm Temsilcisi
Öğrenci iletişimini güçlendiren köprü rol.
Bölümlerde görev yapan Engelsiz Öğrenci Temsilcileri; engelli ve engelsiz tüm öğrencilerin akademik ve sosyal süreçlerde ihtiyaç duydukları desteğin sağlanmasına katkı sağlar. Öğrenciler ile birim koordinatörlüğü arasındaki iletişimi güçlendirerek erişilebilirlik çalışmalarının etkin yürütülmesini destekler.
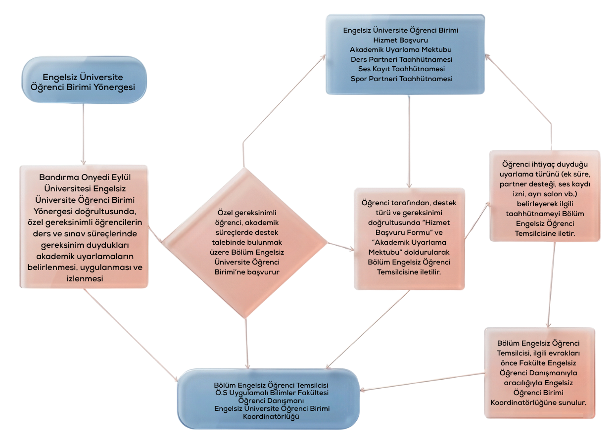
Engelsiz Öğrenci İş Akışı
Süreç adımları ve koordinasyon mekanizması.
Üniversite genelinde erişilebilirlik süreçlerinin sistematik ve sürdürülebilir şekilde yürütülmesi amaçlanır. İş akışı; başvuru, değerlendirme, uyarlama, izleme ve geri bildirim adımlarını kurumsal rol paylaşımı ile birlikte tanımlar.
.png)
Engelsiz Öğrenci Acil Durum Eylem Planı
Güvenli, hızlı ve eşit hareket için rehber dokümanlar.
Bu eylem planları, acil durumlarda engelsiz ve engelli tüm bireylerin güvenliğini sağlamak için gerekli adımları açık biçimde tanımlar. Her birim için rol, sorumluluk ve iletişim akışı netleştirilerek kriz anında belirsizlik azaltılır.
Görme Engelliler İçin GETEM Sesli E-Kütüphane
Erişilebilir bilgi kaynaklarına hızlı erişim.
Görme engelli öğrencilerimiz, sağlık durumunu bildirir raporlarını Öğrenci İşleri Daire Başkanlığına iletmeleri halinde GETEM hizmetlerinden yararlanabilmektedir. GETEM bağlantısı ve ilgili bilgilendirme haberine aşağıdan erişebilirsiniz.
Engelsiz Üniversite Öğrenci Birimi Koordinatörlüğü
Kurumsal merkez sayfası
İletişim
Tek hat üzerinden hızlı yönlendirme.
Üniversite Engelsiz Üniversite Öğrenci Birimi
Bandırma Onyedi Eylül Üniversitesi
Sağlık Kültür ve Spor Daire Başkanlığı
Telefon: (0266) 999 10 00 / Dahili 5002
E-posta: engelsiz@bandirma.edu.tr
YBS Bölümü İç İletişim Notu
Süreç hızlandırma
YBS öğrencileri; ders uyarlaması, materyal erişilebilirliği veya sınav/ölçme uyarlaması gibi konularda bölüm temsilcisi üzerinden ön değerlendirme ve yönlendirme alabilir. Gerektiğinde ilgili koordinatörlük birimine resmi süreç başlatılır.